Multiple myeloma (MM) is a proliferation of terminally differentiated plasma cells (PC) producing monoclonal immunoglobulins (Ig), most commonly IgG and IgA (50% and 25% respectively), and less frequently, light-chain only disease, non-secretory, and IgD. IgM-MM is a rare entity (<0.5%), and its differentiation from common IgM producing PC disorders like Waldenström's macroglobulinemia (WM) is essential considering their distinct treatments and prognoses. Recent advancements in molecular techniques have shed light on the genomic characteristics and unique alterations in MM and WM, however, comprehensive profiling is still lacking for IgM-MM.
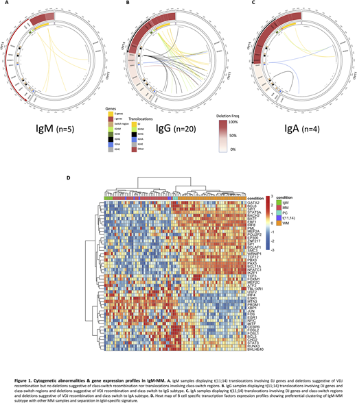
We performed deep whole-genome sequencing on five IgM samples as well as 211 MM and 34 WM samples, and transcriptome sequencing on the IgM samples as well as 30 MM, 35 WM, and 3 PC. All IgM-MM samples harbored t(11;14) which combines super enhancers in Ig genes with CCND1. All translocations involved VHDHJH regions (Figure 1A) at the immunoglobulin heavy chain (IGH) locus, compared to IgG/IgA MM samples that had predominantly switch-region translocations (Figure 1B/C). Switch-region translocations are generated through class-switch recombination (CSR) in mature B-cells in germinal centers (GC), and VHDHJH translocations occur during recombination at the early pro-B-cell stage in the bone marrow (BM). While IgG/IgA-MM displayed evidence of CSR with deletions between IGHM switch-region and IGHG/IGHA switch regions, IgM-MM had no such events. IgM-MM therefore appears to undergo malignant transformation prior to late-stage B-cell maturation, after which CSR is unlikely, which is supported by a lack of progression of IgM-monoclonal gammopathy of undetermined significance (MGUS) to non-IgM-MM. IgM-MM also displayed similar copy number variation (CNV) patterns and driver mutations compared to non-IgM-MM suggesting similar progression events.
Unsupervised hierarchical clustering using differentially expressed genes between non-IgM-MM and WM separated the IgM-MM samples within non-IgM-MM. This indicates a closer molecular homology to MM compared to WM with a unique signature for this group not accounted for by the t(11;14) translocation. Running the same analysis using only B-cell specific transcription factors (TFs) yielded similar results, with separation of WM and MM and preferential clustering of IgM-MM within the latter while also exhibiting a unique signature (Figure 1D). Some noteworthy examples were the upregulation of PBX3, PAX5, BCL11A, and ATF2, and the downregulation of PRDM1 and BCL3 compared to non-IgM-MM. The loss of PAX5 and upregulation of PRDM1 in B-cells has been implicated in promoting commitment to PC differentiation, while BCL11A was found essential for early B-cell progenitor development through the GC but extinguished in terminally differentiated PC. It appears that IgM-MM has therefore a more immature phenotype compared with non-IgM-MM, which further supports the previously discussed findings of its pre-GC origin and lack of terminal development.
Three clinically relevant targets were noted to be upregulated in IgM-MM, Bruton's tyrosine kinase (BTK), CD20 and BCL-2. BTK was significantly higher in IgM-MM compared to non-IgM-MM (log2fold=1.3; FDR<10-3) with no difference between IgM-MM and WM (log2fold =-0.4; FDR>0.2). This could elucidate a more prominent role for BTK-inhibition in the IgM-MM subgroup. Furthermore, as documented in t(11;14)-MM, IgM-MM had elevated transcript levels of CD20 with possible targeting using anti-CD20 antibodies. Finally, elevated levels of BCL-2 in both IgM and non-IgM-t(11;14)-MM were observed, an established target for both single-agent and combination therapy. Interestingly, although not significant, IgM-MM had lower transcript levels of BCL-XL and MCL-1 compared to non-IgM-t(11;14)-MM, believed to be a predictor of higher sensitivity to venetoclax, and therefore an important guide for treatment choice. Clinical data however is lacking, and further investigations are needed to fully understand the potential role of these drugs in treating IgM-MM.
In summary we describe a unique genomic and transcriptomic profile of IgM-MM, compared to both non-IgM-MM and WM, that describes its cellular origin and provides the rationale for potential therapeutic intervention.
Fulciniti:NIH: Research Funding. Anderson:Gilead: Membership on an entity's Board of Directors or advisory committees; Janssen: Membership on an entity's Board of Directors or advisory committees; Sanofi-Aventis: Membership on an entity's Board of Directors or advisory committees; Bristol Myers Squibb: Membership on an entity's Board of Directors or advisory committees; Celgene: Membership on an entity's Board of Directors or advisory committees; Millenium-Takeda: Membership on an entity's Board of Directors or advisory committees; Oncopep and C4 Therapeutics.: Other: Scientific Founder of Oncopep and C4 Therapeutics.. Parmigiani:Phaeno Biotehnologies: Current equity holder in publicly-traded company; CRA Health: Current equity holder in publicly-traded company; Foundation Medicine Institute: Consultancy; Delphi Diagnostics: Consultancy; BayesMendel Laboratory: Other: Co-lead. Treon:Bristol-Meyer-Squibb: Honoraria, Research Funding; Pharmacyclics: Honoraria, Research Funding. Mohty:Novartis: Consultancy, Honoraria, Research Funding, Speakers Bureau; Celgene: Consultancy, Honoraria, Research Funding, Speakers Bureau; GSK: Consultancy, Honoraria, Research Funding, Speakers Bureau; BMS: Consultancy, Honoraria, Research Funding, Speakers Bureau; Stemline: Consultancy, Honoraria, Research Funding, Speakers Bureau; Jazz Pharmaceuticals: Consultancy, Honoraria, Research Funding, Speakers Bureau; Sanofi: Consultancy, Honoraria, Research Funding, Speakers Bureau; Takeda: Consultancy, Honoraria, Research Funding, Speakers Bureau; Amgen: Consultancy, Honoraria, Research Funding, Speakers Bureau; Janssen: Consultancy, Honoraria, Research Funding, Speakers Bureau. Munshi:Takeda: Consultancy; BMS: Consultancy; OncoPep: Consultancy, Current equity holder in private company, Membership on an entity's Board of Directors or advisory committees, Patents & Royalties; C4: Current equity holder in private company; Janssen: Consultancy; Adaptive: Consultancy; Legend: Consultancy; Amgen: Consultancy; Karyopharm: Consultancy; AbbVie: Consultancy.
Author notes
Asterisk with author names denotes non-ASH members.
